
Zwracanie leków do apteki, jako jedno z zadań opieki farmaceutycznej
Zapraszamy do przeczytania bardzo ciekawego artykułu dotyczącego zwracania leków do apteki, jako jednego z zadań opieki farmaceutycznej.
Zwracanie leków do apteki, jako jedno z zadań opieki farmaceutycznej.
Każdego roku produkty lecznicze są używane coraz częściej i w coraz większych ilościach, co stanowi globalną tendencję. Niestety wzrasta również ilość niepotrzebnych leków, z którymi pacjenci sobie nie radzą. Jest to związane zarówno z niedoinformowaniem pacjentów na temat właściwego pozbywania się nieużywanych medykamentów jak również z brakiem odpowiednich procedur w skali danego kraju. W związku z wykryciem pozostałości farmaceutyków w wodzie i innych częściach biosfery przeprowadzono szereg badań mających na celu ukazanie konsekwencji obecności substancji leczniczych w różnych ekosystemach. Udowodniono, że nawet małe stężenia leków w środowisku mogą być zabójcze, zarówno dla roślin i zwierząt, jak i nas samych. Jedyną właściwą drogą, która pozwoli ograniczyć niepożądane efekty jest właściwe gospodarowanie odpadami medycznymi.
W krajach wysoko rozwiniętych organy odpowiedzialne, w tym Ministerstwa Zdrowia, stworzyły wytyczne dla właściwego postępowania z nieczystościami tego rodzaju. Takie regulacje niestety nie funkcjonują w Polsce. Brak odpowiednich regulacji powoduje niewłaściwy i niekontrolowany obieg i obrót substancji szkodliwych w środowisku zarówno na poziomie pacjenta, apteki jak i firmy deklarującej utylizację odpadów medycznych.
Celem tego artykułu jest zapoznanie czytelników z ideą utylizacji leków na świecie oraz próba stworzenia wytycznych do właściwej utylizacji leków w Polsce. Zaprojektowanie oraz zaimplementowanie systemu utylizacji produktów leczniczych na obszarze Polski jest konieczne, ponieważ funkcjonujące dotychczas procedury są niezgodne z wiodącymi standardami europejskimi. Drugim celem artykułu jest przedstawienie konsekwencji niewłaściwego postępowania z odpadami medycznymi. Dotyczy to zarówno sposobów, w jaki pacjenci pozbywają się leków oraz niebezpieczeństw płynących z niewłaściwie zabezpieczonych i niekontrolowanych koszy na odpady medyczne znajdujące się w aptekach ogólnodostępnych.Swobodny dostęp pacjentów oraz brak stosownych zabezpieczeń stwarza ryzyko niebezpieczeństwa, zarówno dla personelu jak
i beneficjentów apteki.
Słowa kluczowe: bezpieczeństwo stosowania leków, utylizacja, apteki
Wprowadzenie
Branża farmaceutyczna jest od kilku lat jedną z najprężniej rozwijających się gałęzi gospodarki. Rozwój ten zaznacza się w wielu aspektach. Jednym z jego przejawów jest również wzrost liczby powstających aptek. Apteki ogólnodostępne można znaleźć niemal wszędzie. Niektóre z nich znajdują się nawet w swoim bliskim lub wręcz bezpośrednim sąsiedztwie. Jednocześnie firmy farmaceutyczne stale zwiększają asortyment produktów leczniczych. Wypadkową tych dwóch czynników jest zwiększony dostęp pacjentów do leków oferowanych przez apteki. Produkty lecznicze są używane w ogromnych ilościach. Ciekawych danych na ten temat dostarcza badanie Ternes’a [1], z którego wynika, że w Niemczech na podstawie wydanych recept oszacowana łączna waga leków wypisanych na receptę wynosiła około 100 ton w roku 1995. Badania brytyjskie, wykazały zużycie wyższe, niż w Niemczech [2].
W wyniku prowadzenia działalności, związanej ze sprzedażą detaliczną produktów leczniczych i wyrobów medycznych, apteka wytwarza odpady w postaci przeterminowanych, wycofanych ze stosowania leków, suplementów diety oraz substancji recepturowych i innych bardzo niebezpiecznych dla zdrowia substancji. Z uwagi na obowiązujące przepisy, właściciele aptek są zobowiązani do regularnego przekazywania wymienionych odpadów do unieszkodliwienia. Istnieją jednak uzasadnione podejrzenia, że proceder ten w wielu aptekach nie jest wykonywany prawidłowo. Pomimo, że apteki przekazują odpady medyczne firmom zajmującym się ich dalszą utylizacją, to w oczy rzuca się brak zewnętrznej, ustandaryzowanej kontroli sprawowanej nad tymi przedsiębiorstwami. Kolejnym problemem jest brak kontroli nad odpadami wewnątrz apteki. Przepełnione kosze, często ustawione w części ogólnodostępnej stwarzają ogromne niebezpieczeństwo. Szczególne zagrożenie związane jest z obecnymi w paczkach igłami, ostrzami czy substancjami trującymi. Brak zabezpieczenia sprawia, że potencjalnie zakażone czy niebezpieczne substancje i przedmioty mogą być swobodnie przechwycone przez dziecko czy personel apteki, nieświadomy zawartości pozostawionej przez pacjenta paczki. Należy pamiętać, że incydent ukłucia igłą o nieznanym pochodzeniu to przede wszystkim ryzyko zainfekowania wirusami HCV czy HIV. A zatem właściwe zarządzanie nieczystościami pochodzenia medycznego w aptece to nie tylko kwestia estetyki, ale ochrony zdrowia i życia zarówno pacjentów jak i całego personelu. Kolejnym nie mniej istotnym ryzykiem wynikającym z braku właściwej gospodarki odpadami jest powodowanie niekorzystnych zmian, przez pozostałości produktów leczniczych obecnych w licznych ekosystemach. Największe dotyczące tego zagadnienia badania zostały opublikowane w latach 90-tcyh ubiegłego stulecia. W wyniku przeprowadzonych pomiarów podano ilościową i jakościową analizę pozostałości substancji leczniczych w obrębie wielu ekosystemów biosfery [3]. Ponadto wcześniej wspomniane analizy brytyjskie dowiodły, że ogromne ilości przepisywanych leków, mogą mieć negatywne skutki na środowisko naturalne [2].
Drogi dostawania się farmaceutyków do środowiska
Wedle danych zebranych na podstawie badań istnieją dwie drogi dostawania się leków do środowiska. Jedna z nich to wydalenie z ciała substancji leczniczych w postaci niezmienionej i niezmetabolizowanej. Natomiast druga, dość niebezpieczna dla środowiska to niewłaściwe utylizowanie leków niepotrzebnych oraz przeterminowanych poprzez urządzenia sanitarne oraz odpady komunalne [4]. Udowodniono, że ten sposób dostawania się leków do środowiska jest zależny od nawyków pacjenta i braku efektywności, czyli non – adherence pacjenta w stosowaniu leków [5].
W badaniu przeprowadzonym przez Akici i współpracowników pokazano, iż mniej niż połowa pracowników służby zdrowia, udziela pacjentom informacji na temat wskazań do stosowania przepisywanych preparatów [6]. Wskazuje to również na brak właściwych instrukcji dotyczących stosowania leków, jakie lekarz czy farmaceuta powinien udzielić pacjentowi. Tutaj z pomocą przychodzi opieka farmaceutyczna, gdyż spełniając swą podstawową funkcję, jaką jest poprawa zdrowia pacjenta, to właśnie farmaceuta przyczynia się do ograniczenia odpadów medycznych, poprzez edukację pacjenta [7]. W Wielkiej Brytanii warunki utylizacji produktów leczniczych są określone zgodnie z przepisami Controlled Waste Regulations z roku 1992 [8]. Zgodnie z tym zarządzeniem, wszystkie odpady medyczne mogą być składowane w specjalnie do tego celu przeznaczonej i odpowiednio zabezpieczonej powierzchni lub być poddanymi spaleniu. Niestety, w momencie zakupu lub realizacji recepty nikt nie edukuje pacjenta jak i gdzie może pozbyć się niepotrzebnych leków. W wielu krajach rozwiniętych na etykietach aptecznych polecane jest, aby lek niewykorzystany został zwrócony do apteki. Niestety mimo to wyrzucanie do kosza bądź zlewu jest zjawiskiem bardzo powszechnym. W badaniach przeprowadzonych w Stanach Zjednoczonych dotyczących losów przeterminowanych produktów leczniczych, zwrócono uwagę, że tylko 1,4% badanych respondentów przynosiła niespożytkowane produkty do apteki, aby tam zostały przekazane do utylizacji [9]. W Stanach Zjednoczonych zaraz po ukazaniu się ww. badania, władze zajęły się bardzo poważnie kontrolowaniem przepływu substancji leczniczych do środowiska naturalnego. Niektóre z instytucji związane z utylizacją śmieci stały się miejscami, gdzie coraz częściej zwracano produkty lecznicze [10]. Pomimo różnic w regulacjach prawnych pomiędzy poszczególnymi stanami kwestie zwrotów niepotrzebnych leków do apteki są dość ujednolicone w skali całego kraju.
W niektórych stanach dopuszcza się oddawanie leków bezpośrednio do ośrodków utylizacyjnych, inne natomiast pozwalają na redystrybucję leków, jeżeli nie została przekroczona data ważności. Poza tym wprowadzono specjalne programy obejmujące domy opieki społecznej, domy starców i podobne placówki. Kolejnym badaniem dotyczącym postępowania z przeterminowanymi lekami jest praca Pray et al. z 2004 roku. Zwrócono tam uwagę na szczególnie niepokojące zjawisko jakim jest dość powszechny wśród pacjentów zwyczaj wyrzucania czy wylewania leków do toalety [11]. Co ciekawe stwierdzono w jednym z badań, że wyrzucanie leków poprzez śmieci komunalne jest mniej niekorzystne niż poprzez system ściekowy [12]. W związku z powyższym w wielu miejscach na świecie podejmuje się próby edukacji pacjentów. W celu zwiększenia ich świadomości podczas wizyty w aptece są pouczani, co zrobić w przypadku gdy z jakiegoś powodu lek nie zostanie wykorzystany, jak również co zrobić z innymi produktami leczniczymi, które nie są już potrzebne. Pacjenci są edukowani w celu zwiększenia ich świadomości, że to właśnie apteka i przychodnia to główne miejsca, w których można zwrócić leki. Charakterystyka zwrotów leków dokonywanych przez pacjentów została przedstawiona w badaniu Braybrook et. al. [13]. Zastanawiano się nad przyczynami, dla których leki zwracane są do apteki oraz jakich produktów dotyczy to w największej mierze. Wyniki były dość zaskakujące, ponieważ z reguły leki zwracane do aptek to środki wykupione nawet 13 lat wcześniej, często nawet nie zużyte. Pozostałe to medykamenty gromadzone na przestrzeni ostatnich kilku lat. Jednym z krajów, gdzie od kilku lat z powodzeniem prowadzi się programy edukacji pacjentów w kwestii właściwego postępowania z odpadami medycznymi jest Wielka Brytania. Edukacja ta odbywa się w ramach opieki farmaceutycznej sprawowanej w aptekach otwartych nad pacjentami. Prowadzone tam kampanie społeczne spowodowały, że pacjenci za normę uważają systematyczne zwracanie niepotrzebnych im leków do apteki. Zwracanie leków (z ang. Medicines Disposal) jak wyżej wspomniano, jest jednym z elementów opieki farmaceutycznej i jest uregulowane prawnie wedle reformy National Health Service z roku 2005. Szczegółowe warunki realizacji zostały określone poprzez New Pharmcy Contract, który nałożył na apteki obowiązek edukowania pacjenta na temat właściwego postępowania z przeterminowanymi lekami. Ponadto wprowadzono narzędzia, pozwalające zwiększyć kontrolę nad efektywnością przepisywanych leków. Szczegóły tego systemu podaje badanie Hughes et al. [14].
Regulacje zawarte w polskim prawie farmaceutycznym dotyczące zarządzania odpadami w aptece
W Unii Europejskiej kwestie odpadów medycznych reguluje EMEA (European Medicines Agency – Europejska Agencja Leków) [15]. Polska posiada własne regulacje, których ewidentne braki są przyczyną stale pogarszającej się sytuacji dotyczącej zarządzania odpadami medycznymi. Ustawa Prawo Farmaceutyczne nie reguluje kwestii postępowania z odpadami medycznymi. Stosownych przepisów nie znajdujemy też w żadnym z rozporządzeń Ministra Zdrowia i organów mu podległych. Z doświadczenia wynika, że stanowi to ogromny problem tak dla pracowników apteki jak i pacjentów. Zgodnie z obecnym stanem apteka może dobrowolnie współpracować z samorządem lokalnym w sprawie gospodarki odpadami niebezpiecznymi, do których zaliczają się leki. Zgodnie z ustawą o odpadach za zarządzanie nieczystościami, w tym również odpadami medycznymi ponoszą odpowiedzialność władze lokalne [16]. Wedle polskiego prawa niedopuszczalne jest wykorzystywanie leków pochodzących od osób fizycznych, czyli z miejsc pozbawionych kontroli nad warunkami ich przechowywania. Wyjątek stanowią w tym przypadku klęski żywiołowe i wojny poprzez pomoc humanitarną (z wyjątkiem leków z “zimnego łańcucha”). Ta szczególna sytuacja jest uregulowana w rozporządzeniu o pomocy humanitarnej. Polskie ustawodawstwo nie dopuszcza również tzw.‘wtórnej dystrybucji’ niewykorzystanych produktów leczniczych, która jest dość nowoczesnym, i coraz popularniejszym, rozwiązaniem problemu na świecie. Zarówno sposób wykonywania transportu oraz spalarnie, w których dokonuje się unieszkodliwienia tych odpadów podlegają restrykcyjnym przepisom w zakresie ochrony środowiska. Zgodnie ze stosownymi zapisami firmy świadczące takie usługi mają obowiązek uzyskania stosownej decyzji lub zezwolenia. Polskie ustawodawstwo nie przewiduje jednak podania informacji na temat właściwego postępowania z niechcianym przez pacjenta lekiem [17-20]. Ponadto należy zwrócić uwagę na brak standardów bezpieczeństwa przy kontakcie pracownika apteki z odpadami. W Polsce nie istnieje niestety żaden standard postępowania z odpadami medycznymi zwróconymi przez pacjenta do apteki. Warto w tym miejscu wspomnieć, że z podobnym problemem zmagała się w 1988 roku Wielka Brytania, co zostało opisane w raporcie Duthie. Jednak dzięki wprowadzeniu trzech dużych reform, które zostały przeprowadzone we współpracy z RPSGB (Royal Pharmaceutical Society of Great Britain) [21] znacznie podniósł się poziom bezpieczeństwa pracy w brytyjskich aptekach. Zmiany te zostały wprowadzone na rok przed ukazaniem się pierwszych założeń opieki farmaceutycznej podanych przez Heplera w 1989 roku [22-23].
Warto w tym miejscu przytoczyć najczęstsze przyczyny zwracania tak dużych ilości leków, podawane w innych krajach Europy. Zwraca się przede wszystkim uwagę na brak opieki farmaceutycznej i co z tym się wiąże brak centralnego rejestru pacjentów, bądź przypisania go do jednej apteki. Ponadto wymienia się złe prowadzenie polityki lekowej czy też wadliwe systemy refundacji. Zbyt często obserwuje się przepisywanie leków mimo, że jest to niepotrzebne. Wreszcie w wielu krajach brakuje sprawnego systemu zarządzania odpadami w tym prowadzenia rejestru odpadów w niektórych okolicznościach [24]. Wszystkie te czynniki składają się na panujące w tych krajach marnotrawstwo leków oraz spadek kosztoefektywności leczenia społeczeństwa.

Wyk. 4. Oszacowana miesięczna wartość netto leków przeterminowanych w aptekach (Badanie on-line Piotr Merks – farmacja.net – liczba oddanych głosów – 108)
Programy odbioru odpadów medycznych dla aptek w Polsce
Na terenie Polski funkcjonuje wiele firm zajmujących się odbiorem śmieci, których oferta skierowana jest do aptek otwartych. Poniżej przedstawione zostały szczegóły.
- Regularny odbiór
Wiąże się zawarciem odpowiedniej umowy, w której apteka sama określa stałą, regularną częstotliwość wywozu odpadów. Zryczałtowana opłata za każdy wywóz odpadów jest stała i nie zależy od ilości odebranych odpadów. Umowa taka zazwyczaj obejmuje:
- ważenie odpadów na miejscu w aptece,
- stały, regularny odbiór odpadów z apteki,
- wypełnienie Karty Przekazania Odpadu,
- potwierdzenie przygotowanych protokołów przekazania produktu leczniczego do utylizacji,
- załadunek odpadów,
- specjalistyczny transport do miejsca unieszkodliwienia,
- unieszkodliwienie odpadów w spalarni,
- odesłanie dokumentów potwierdzających unieszkodliwienie odpadów [25].
- Apteka sama decyduje o terminie odbioru śmieci
W ofercie niektórych firm jest również usługa polegająca na stałej współpracy apteki
z przedsiębiorstwem zarządzającym nieczystościami. W ramach odpowiednio skonstruowanej umowy apteka sama informuje o potrzebie wywozu odpadów. Po otrzymaniu zlecenia usługa realizowana jest w terminie określonym w umowie.
- Firma informuje aptekę o odbiorze odpadów
Usługa ta również oferuje stałą współpracę z firmą wywożącą śmieci. Na podstawie umowy firma zobowiązuje się do poinformowania klienta telefonicznie, że organizowana jest zbiórka przeterminowanych leków w jego okolicy. Apteka nie musi odpowiadać na każdy taki sygnał- korzysta z niego jedynie wtedy, gdy zachodzi taka potrzeba.
Przedsiębiorstwa świadczące usługi aptekom, oferują odbiór i wywóz do unieszkodliwienia następujących odpadów:
- środków psychotropowych i odurzających zabezpieczonych przez inspektora farmaceutycznego w oplombowanym opakowaniu zbiorczym, postępowanie zgodnie
z obowiązującymi przepisami, - starej dokumentacji aptecznej (recepty, rolki kasowe itp.)
- wyeksploatowanego i uszkodzonego sprzętu elektronicznego (komputery, ciśnieniomierze, termometry).
Jak wynika z przytoczonych powyżej danych usługi oferowane w Polsce mają szeroki zakres.Pomimo tego brakuje nadal dokładnego określenia procedur gwarantujących zachowanie wszelkich środków bezpieczeństwa.
Kto i jak kontroluje zwrot leków do apteki?
Obrót lekami zwracanymi przez pacjenta do apteki nie jest właściwie kontrolowany na żadnym z jego etapów. Pomimo istnienia kilku elementów mających na celu ułatwić pozbycie się niepotrzebnych produktów leczniczych system nie działa spójnie. Poza wszelką kontrolą jest już pierwszy etap, kiedy to pacjent przychodzi do apteki z foliową torebką o bliżej nieokreślonej zawartości. Umieszcza ją w otwartym koszu, ustawionym w ogólnodostępnym miejscu. Takie postępowanie jest wbrew panującym na świecie standardom bezpieczeństwa, gdyż bezpośrednio zagraża życiu i zdrowiu pacjentów korzystających z apteki oraz jej pracownikom. Narażeni są oni na kontakt z zakażonymi przedmiotami, które mogą znajdować się w tak niezabezpieczonym koszu. Niekontrolowana zawartość kosza może być też źródłem substancji niebezpiecznych dla zdrowia. Pacjent może być nieświadomy, że substancja, którą zwraca należy do tej grupy. Niestety nie istnieje w Polsce ustandaryzowana lista leków niebezpiecznych dla zdrowia, a informacje na ten temat nie są ogólnodostępne. Rozporządzenie Ministra Zdrowiaz dnia 28 września 2005 r. w sprawie wykazu substancji niebezpiecznych wraz z ich klasyfikacją i oznakowaniem jest dostępne jedynie dla zainteresowanych. Mimo to jest zupełnie nieprzydatne dla właściciela polskiej apteki [26]. W krajach zagranicznych stworzone są specjalne listy leków niebezpiecznych [27-29]. Przykładowy wykaz przedstawia tabela 1.
| Aldesleukin | Estrogens, Esterified | Paclitaxel |
| Alemtuzumab | Estrone | Paraldehyde |
| Alitretinoin | Estropipate | Pegaspargase |
| Altretamine | Etoposide | Pentamidine Isethionate |
| Amsacrine | Exemestane | Pentostatin |
| Anastrozole | Finasteride | Perphosphamide |
| Arsenic Trioxide | Floxuridine | Pipobroman |
| Asparaginase | Fludarabine | Piritrexim Isethionate |
| Azacitidine | Fluorouracil | Plicamycin |
| Azathioprine | Fluoxymesterone | Podoflilox |
| Bacillus Calmette-Geurin Vaccine (BCG) | Flutamide | Podophyllum Resin |
| Bexarotene | Fulvestrant | Prednimustine |
| Bicalutamide | Ganciclovir | Procarbazine |
| Bleomycin | Ganirelix Acetate | Progesterone |
| Busulfan | Gemcitabine | Progestins |
| Capecitabine | GemtuzumabOzogamicin | Raloxifene |
| Carboplatin | Goserelin (Zoladex) | Raltitrexed |
| Carmustine | Hydroxycarbamide | Ribavirin |
| Cetrorelix Acetate | Ibritumomab Tiuxetan | Streptozocin |
| Clorambucil | Idarubicin | Tacrolimus |
| Chloramphenicol | Ifosfamide | Tamoxifen |
| Choriogonadotropin Alfa | Imatinib Mesilate | Temozolomide |
| Chlormethine Hydrochloride | Interferon Alfa-2a | Tenisposide |
| Cidofovir | Interferon Alfa-2b | Testolactone |
| Cisplatin | Interferon Alfa-n1 | Testosterone |
| Cladribine | Interferon Alfa-n3 | Thalidomide |
| Colchicine | Irinotecan HCI | Thioguanine |
| Cyclophosphamide | Leflunomide | Thiotepa |
| Cytarabine | Letrozole | Topotecan |
| Ciclosporin | Leuprorelin Acetate | Toremifene Citrate |
| Dacarbazine | Lomustine | Tositumomab |
| Dactinomycin | Megestrol | Tretinoin |
| Daunorubicin HCI | Melphalan | Trifluridine |
| Denileukin | Menotropins | Trimetrexate Glucuronate |
| Dienostrol | Mercaptopurine | Triptorelin |
| Diethylstilbestrol | Methotrexate | Uramustine |
| Dinoprostone | Methyltestosterone | Vaccines (Live) |
| Docetaxel | Mifepristone | Valganciclovir |
| Doxorubicin | Mitomycin | Valrubicin |
| Dutasteride | Mitotane | Vidarabine |
| Epirubicin | Mitoxantrone HCI | Vinblastine Sulphate |
| Ergometrine/Methylergometrine | Mycophenolate Mofetil | Vincristine Sulphate |
| Estradiol | Nafarelin | Vindesine |
| Estramustine Phosphate Sodium | Nilutamide | Vinorelbine Tartrate |
| Estrogen-Progestin Combinations | Oxaliplatin | Zidovudine |
| Estrogens, Conjugated | Oxytocin | |
Tab.1. Przykładowa lista leków niebezpiecznych
Proponowany system postępowania ze zwracanymi przez pacjentów produktami leczniczymi. Czy mamy problem?

(Badanie on-line Dr n. farm. Piotr Merks – farmacja.net)
Tak więc problem odpadów i zakłuć istnieje w Polskich aptekach, ale jest dziwnie przemilczany.
W tej części artykułu przedstawimy podstawowe zasady obowiązujące podczas przyjmowania zwrotów leków do apteki.
Przyjmowanie leków od pacjentów:
Aby zwrot leków przez pacjenta do apteki przebiegał w sposób jak najbardziej efektywny dla obu stron, należy stosować określony algorytm postępowania. Pozwoli to na zachowanie bezpieczeństwa przy kontakcie z substancjami niebezpiecznymi oraz stanowi ważny element edukacji pacjenta. Poniżej przedstawiono algorytm postępowania pozwalający przeprowadzić rzetelnie cały proces z zachowaniem zasad bezpieczeństwa i odpowiednich procedur przewidzianych polskim prawem.

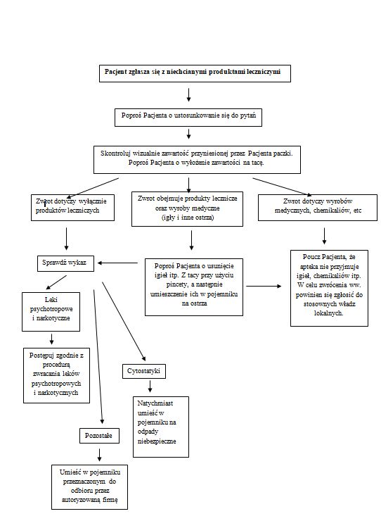
Ryc.1 Algorytm postępowania przy przyjmowaniu zwrotu od pacjenta
Początkowym etapem procedury zwracania leków przez pacjentów do apteki jest przeprowadzenie wywiadu z pacjentem oraz wypełnienia przez niego specjalnego kwestionariusza dotyczącego rodzaju zwrotu jaki pacjent przynosi do apteki. Dzięki temu dbasz o bezpieczeństwo własne oraz innych pracowników apteki. Ponadto chronisz środowisko ograniczając niekontrolowany obieg szkodliwych czy niebezpiecznych substancji. Pytania, na jakie powinien odpowiedzieć pacjent znajdują
się w tabeli 2.
| Czy zwraca Pan/Pani tylko leki? | TAK |
| Czy jest Pani/Pan pewna, ze w lekach które Pani/Pan zwraca nie ma żadnych igieł lub ostrzy? | TAK |
| Czy nie ma w tej tobie innych substancji które mogę zagrozić życiu lub bezpieczeństwu? | TAK |
Tabela 2. Formularz wypełniany przez pacjenta przy zwracaniu leków(opracowanie własne Piotr Merks et al.)
Po wypełnieniu powyższego formularza farmaceuta powinien poinformować pacjenta oraz podjąć decyzję, które ze zwracanych produktów mogą być przyjęte w aptece, a z którymi pacjent musi się zwrócić do innych stosownych instytucji. Podziału należy dokonać stosując się do zaleceń z poniższej tabeli 3.
| Tak, akceptujemy! | Przepraszamy , ale nie możemy przyjąć! | ||
| ∗ | Wszystkie niechciane leki, w tym: | ∗ | igły lub inne ostre przedmioty |
| ∗ | tabletki | ∗ | zestawy do dializy |
| ∗ | leki w postaci płynnej | ∗ | chemikalia |
| ∗ | ampułki | ∗ | produkty weterynaryjne |
| ∗ | proszki | ∗ | pestycydy i inne chemikalia ogrodowe |
| ∗ | inhalatory | ∗ | farby i rozpuszczalniki, oleje przemysłowe |
| kremy | ∗ | wszystkie inne produkty nie będące lekami | |
Tabela 3. Lista produktów, które można przyjąć w aptece (opracowanie własne Piotr Merks et al.)
Właściwe przechowywanie pojemników na odpady medyczne.
Kosze, które są ustawione w aptece zaraz przy wejściu nigdy nie powinny być koszami swobodnego dostępu dla pacjenta. Pacjent powinien otrzymać informację, że leki zwraca bezpośrednio do farmaceuty, a pojemnik zostanie otworzony na jego życzenie i za zgodą aptekarza. Kosze przeznaczone na zwracane przez pacjentów leki powinny być plastikowe oraz oznaczone w taki sposób, aby pacjent mógł je bez problemu zidentyfikować. Ponadto kosze te po wypełnieniu powinny pozwalać na szczelne zamknięcie i bezpieczne transport do miejsca utylizacji. Kosz powinien być opróżniany/wymieniany systematycznie, tak aby ograniczyć ryzyko wynikające z jego przepełnienia. Pojemnika bezwzględnie nie należy opróżniać własnoręcznie, szczególnie gdy mamy do czynienia
z foliowymi torebkami o bliżej nieokreślonej zawartości, gdyż mogą stanowić źródło zakażonych igieł itp.
Omówiony powyżej system przyjmowania zwrotów od pacjenta można podsumować w poniższych krokach. Są to niezbędne czynności, jakie przeprowadzamy za każdym razem, gdy pacjent przynosi niepotrzebne produkty lecznicze.
- Sprawdź, czy w koszu na zwracane leki jest wystarczająca ilość wolnego miejsca.
- Poproś pacjenta, aby zapoznał się ze wskazówkami dotyczącymi kryteriów przyjmowania niepotrzebnych leków lub odpadów medycznych przez aptekę.
- Poproś pacjenta, aby odpowiedział na pytania według podanego schematu.
- Jeżeli musisz odebrać od pacjenta torbę ze zwracanymi lekami, pamiętaj, aby wziąć ją do ręki za uchwyty, a nie oburącz za korpus torby.
- Przygotuj tacę i miejsce, w którym będziesz mógł zobaczyć i sprawdzić zawartość przyniesionych przez pacjenta zwrotów.
- Przed przystąpieniem do opróżniania torby przetnij ja tak, aby się otworzyła. Dzięki temu dokładnie zobaczysz, co jest w środku.
- Sprawdź czy nie ma tam ostrzy lub igieł, oraz innych przedmiotów, których nie można przyjąć do zwrotu. Jeżeli są tam przedmioty spoza listy skontaktuj się z Ministerstwem Środowiska lub władzami lokalnymi.
- Jeżeli pacjent zwraca leki narkotyczne czy psychotropowe, pamiętaj o zachowaniu specjalnej procedury zwrotu dedykowanej środkom z tych grup.
- Jeżeli nie ma żadnych niebezpiecznych substancji , umieść zwracane leki do specjalnie na to przeznaczonego kosza.
- Odłóż tacę i umyj ręce.
- Segreguj odpady przekazywane do apteki! Torba po zwracanych lekach powinna być wyrzucona do kosza na odpady komunalne.
- Wszystkie leki zwracane do apteki powinny być przechowywane w bezpiecznym miejscu
z dala od osób nieupoważnionych do dostępu. - Pamiętaj o tym, aby regularnie opróżniać kosze ze zwrotami leków. Unikniesz w ten sposób niebezpiecznego dla zdrowia nagromadzenia się odpadów.
- Wszystkie zwrócone leki ulegają utylizacji przez odpowiednią agencję leków.
- Każdy odbiór odpadów do unieszkodliwienia potwierdzony jest Kartą Przekazania Odpadu.
Omawiana przeze mnie procedura operacyjna została zaprojektowana dla pracowników apteki w celu zapewnienia właściwego obrotu zwracanymi lekami. Pozwala również na zachowanie bezpieczeństwa personelu bezpośrednio stykającego się z odpadami oraz stanowi wkład w edukację pacjenta na temat ochrony środowiska w kontekście postępowania z niepotrzebnymi lekami. Należy jednak pamiętać o kilku istotnych kwestiach. Przede wszystkim o odpowiedzialności każdego członka zespołu apteki. Każdy pracownik apteki powinien być przeszkolony w zakresie postępowania z odpadami medycznymi. Jednocześnie należy zaznaczyć, że wszystkie etapy przyjęcia zwrotu od danego pacjenta muszą być wykonywane przez tego samego pracownika. W tym przypadku nie ma dzielenia obowiązków. Ponadto procedura raz wprowadzona do apteki musi być systematycznie sprawdzana pod względem jej funkcjonowania oraz jej znajomości przez pracowników apteki. Zachowanie tych zasad pozwoli na właściwy obrót substancjami niebezpiecznymi w aptece oraz poniesie wydajność i efektywność pracy.
Wnioski:
Przeprowadzona powyżej analiza wskazuje wiele braków w systemie dotyczącym zarządzania odpadami medycznymi funkcjonującym w Polsce. Aby procedury postępowania z ww. odpadami spełniały europejskie standardy muszą zostać wprowadzone regulacje na każdym poziomie procesu zwracania niepotrzebnych produktów leczniczych. Podjęte przed kilku laty próby wprowadzenia takiego systemu zakończyły się niepowodzeniem. Jako przyczynę obecnego stanu rzeczy należy wskazać niekonsekwencję, niejednolite standardy w obrębie całego kraju oraz brak nowelizacji prawa farmaceutycznego, które pozwalałyby na ogólnokrajowe, sprawne funkcjonowanie systemu. Wynikiem tego są przepełnione kosze na odpady medyczne w aptekach, które nie spełniają podstawowych kryteriów bezpieczeństwa, ponadto brak standardowych procedur postępowania z odpadami powoduje narażenie zdrowia personelu. Brak informacji na opakowaniach dotyczących właściwego pozbywania się niepotrzebnych już pozostałości leków sprawia, że nieświadomi pacjenci wyrzucają produkty lecznicze do odpadów komunalnych. Cały proceder niesie za sobą olbrzymie ryzyko, zarówno dla środowiska jak i dla zdrowia ludzi. Nie mniej ważnym czynnikiem jest brak funkcjonowania opieki farmaceutycznej, co obniża świadomość pacjentów na temat postępowania z niepotrzebnymi im lekami. Należy w tym miejscu dodać, że właściwe zarządzanie lekami podwyższa kosztoefektywność farmakoterapii, co wiąże się z oszczędnościami w sektorze ochrony zdrowia. Zmiana dotychczasowej legislacji wydaje się konieczna szczególnie w odniesieniu do niespójności przepisów prawa Polski z odpowiednimi regulacji UE. Przedstawione w powyższym artykule wielokierunkowe zagrożenia jakie wynikają z nieprawidłowego obrotu produktami leczniczymi przemawiają za niezwłocznym wprowadzeniem w Polsce systemu zarządzania nieużywanymi lekami. Doskonałym narzędziem, które usprawni proces zwracania leków jest opieka farmaceutyczna. Zgodnie z jej poszerzoną współcześnie definicją apteka poprzez spełnianie swoich funkcji służy nie tylko poprawie zdrowia pacjenta, ale również przyczynia się do ochrony środowiska naturalnego i wprowadza właściwe wzorce zachowań, co niewątpliwie wpływa na świadomość społeczeństwa.
Dr n. farm. Piotr Merks, mgr farm. Tomasz Herleżak
Piśmiennictwo:
[1] – Ternes TA. Occurrence of drugs in German sewage treatment plants and rivers. Water Res. 1998;32:3245–3257.
[2] – Jones OAH, Voulvoulis N, Lester JN. 2002. Aquatic environmental assessment of the top 25 English prescription pharmaceuticals. Water Res 36:5013–5022.
[3] – Buser HR, Muller MD, Theobald N. 1998. Occurrence of the pharmaceutical drug clofibric acid and the herbicide mecoprop in various Swiss lakes and in the North Sea. Environ Sci Technol 32:
188–192.
[4] – Bound JP, Voulvoulis N, 2005. Household Disposal of Pharmaceuticals as a Pathway for Aquatic Contamination in the United Kingdom Environmental Health Perspectives 113:1705-1706.
[5] – Jaye C, Hope J, Martin IR. What do general practice patients know about their prescription medications? New Zealand Med J 2002; 115(1162): 1-10.
[6] – Akici, A., Kalaca, S., Ugurlu U., Toklu, H.Z., Iskender, E., & Oktay, S. Patient knowledge about drugs prescribed at primary healthcare facilities. Pharmacoepidemiol Drug Safety 2004; 13: 871-876.
[7] – D.C. Brodie, P.A. Parish, J.W. Poston, Societal needs for drugs and drug-related services, Am J Pharm Educ. 1980 Aug;44(3):276-8.
[8] – HMSO. 1992. The Controlled Waste Regulations 1992. London: Her Majesty’s Stationery Office. Available: http://www.hmso.gov.uk/si/si1992/Uksi_19920588_en_1.htm (dostęp on-line 06.05.2012)
[9] – Kuspis DA, Krenzelok EP. 1996. What happens to expired medications? A survey of community medication disposal. Vet Human Toxicol 38:48–49.
[10] – Daughton CG. 2003b. Cradle-to-cradle stewardship of drugs forminimizing their environmental disposition while promoting human health. II. Drug disposal, waste reduction, and future directions. Environ Health Perspect 111:775–785.
[11] – Pray WS, Pray JJ. 2004. Childhood poisoning. What should be done? US Pharm 29:3.
[12] – Boehringer SK. 2004. What’s the best way to dispose of medications? Pharm Lett 20. Available: http://www.epa.gov/esd/chemistry/ppcp/images/pharmacist.pdf (dostęp on-line 06.05.2012).
[13] – Braybrook S, John DN, Leong K. A survey of why medicines are returned to pharmacies. Pharm J. 1999;263:R30.
[14] – Hughes CM, Varma S, & McEleny JC, (2000) Reapeat Dispensing: the potential for imporiving drug utilisation and reducing costos. Pharm. J 265;R34.
[15] – EMEA. 2005. Guidance on Environmental Risk Assessment of Medicinal Products for Human Use. CPMP/SWP/4447/00 draft. London:European Agency for the Evaluation of Medicinal Products. Available: http://www.emea.eu.int/ pdfs/human/swp/444700en.pdf.
[16] – Rozporządzenie Ministra Gospodarki, Pracy i Polityki Społecznej z dnia 23 grudnia 2003 r. w sprawie rodzajów odpadów, których zbieranie lub transport nie wymagają zezwolenia na prowadzenie działalności (Dz.U. 2004.16.154).
[17] – Obwieszczenie Ministra Zdrowia z dnia 14 lipca 2015 r. w sprawie ogłoszenia jednolitego tekstu rozporządzenia Ministra Zdrowia w sprawie wymagań dotyczących oznakowania opakowań produktu leczniczego i treści ulotki (Dz.U.2015.0.1109).
[18] – Ustawa z dnia 14 grudnia 2012 r. o odpadach (Dz.U. 2013.0.21).
[19] – Rozporządzenie Ministra Środowiska z dnia 9 grudnia 2014 r. w sprawie katalogu odpadów. (Dz.U.2014.0.1923).
[20] – Obwieszczenie Marszałka Sejmu Rzeczypospolitej Polskiej z dnia 29 czerwca 2018 r. w sprawie ogłoszenia jednolitego tekstu ustawy o zużytym sprzęcie elektrycznym i elektronicznym (Dz.U. 2018.0.1466).
[21] – The safe and secure handling of medicines: a team approach a revision of the Duthie report (1988) led by the Hospital Pharmacists’ Group of the Royal Pharmaceutical Society 2005
[22] – C.D. Hepler, The third wave in pharmaceutical education: the clinical movement, Am J Pharm Educ. 1987 Winter;51(4):369-85.
[23] – C.D. Hepler, L.M. Strand: Opportunities and responsibilities in pharmaceutical care, Am J Hosp Pharm, 47, 533-554, 1990.
[24] – Rozporządzenie Ministra Środowiska z dnia 11 grudnia 2001 r. w sprawie rodzajów odpadów lub ich ilości, dla których nie ma obowiązku prowadzenia ewidencji odpadów, oraz kategorii małych i średnich przedsiębiorstw, które mogą prowadzić uproszczoną ewidencję odpadów (Dz. U. 2001.152.1735)
[25] – Rozporządzenie Ministra Środowiska z dnia 12 grudnia 2014 r. w sprawie wzorów dokumentów stosowanych na potrzeby ewidencji odpadów (Dz. U. 2014.0.1973)
[26] – Rozporządzenie Ministra Zdrowia z dnia 28 września 2005 r. w sprawie wykazu substancji niebezpiecznych wraz z ich klasyfikacją i oznakowaniem (Dz. U. 2005.201.1674).
[27] – The list of hazardous medicines http://www.srcl.com/wp-content/uploads/2011/08/List-of-hazardous-medicines-2009.pdf (dostęp on-line 06.05.2012).
[28] – The list of hazardous waste Environment Agency, United Kingdom http://www.environment-agency.gov.uk/business/topics/waste/32182.aspx ( dostęp on-line 06-05.2012).
[29] – The list of hazardous waste in Australia, The Department of Sustainability, Environment, Water, Population and Communities http://www.environment.gov.au/settlements/chemicals/hazardous-waste/ (dostęp on- line 06.05.2012)
